Instance Verification Kit (IVK)
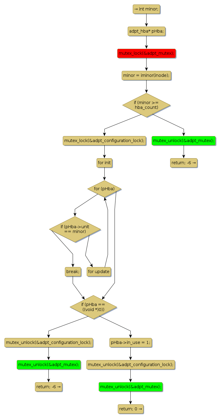
mutex lock @ [43772+24+/linux-3.19-rc1/drivers/scsi/dpt_i2o.c]
Instance Signature: adpt_mutex
|
The Matching Pair Graph:
|
|
Function Name
|
Control Flow Graph (CFG)
|
Events Flow Graph (EFG)
|
Source Correspondence
|
|
adpt_open
|
|
|
[43689+9+/linux-3.19-rc1/drivers/scsi/dpt_i2o.c]
|